Understanding Authentication with Encompass, GridBase, and a TPS

Understanding Authentication with Encompass, GridBase, and a TPS

Encompass Service Authentication Overview

ICE Mortgage Technology's loan origination system, Encompass, is a rich and complex system. As such, it offers its own learning and training materials, for which this article only intends to supplement and not substitute. To fully understand how authentication works between all systems, it is important to first understand some core concepts within Encompass.

Key Encompass Data Elements

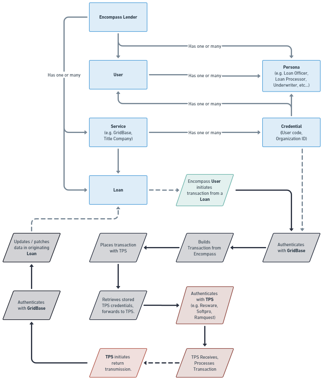
The key data elements to understand around Encompass authentication as it pertains to GridBase® integration include the following.
  1. User - Each individual staff member issued an account to use Encompass for the given lender.
  2. Persona - A role or grouping of users, which defines the tasks the users assigned to the persona are expected to perform. Examples include a Loan Officer, Loan Processor, Underwriter, and many more options available within Encompass by default. Any given user can be assigned to one or more personas.
  3. Service - A third-party service, such as GridBase®, available within the Encompass platform.
  4. Credential - A credential to a third-party service. When configuring the GridBase® service within Encompass, this will include two key details:
    1. Usercode - A unique User ID provided by the GridBase® team during onboarding. Depending on the desired configuration, this can represent something as granular as the individual Encompass user, or it may be as broad as the persona in Encompass to which one or more users are assigned.
    2. Organization ID - a unique ID representing the lender, also provided by the GridBase® team during onboarding.
  5. Loan - While it is self explanatory that this represents a loan undergoing origination, one key thing to understand is that transactions with third-party systems such as GridBase® may only be initiated by an Encompass user for an individual loan.
These elements are outlined in the diagram below, represented by blue rectangles.

Authentication Process Overview

With the key data elements defined, the next step is to understand the authentication process at a high-level, and where each piece of data fits. The diagram below represents processes that occur via trapezoids. In short, GridBase® will be a service configured by a lender's Encompass administrator. During onboarding with GridBase®, the Encompass administrator will specify how the lender wants to manage users and personas. The most common approach is to leverage one GridBase® user (represented by the usercode) per persona. So for example, if the lender has one thousand Loan Officers assigned to that corresponding persona, only one credential needs to be configured to use one GridBase® user.

GridBase Teams

Each GridBase® user is assigned to a team, which is the equivalent to a persona in Encompass. This allows the lender the flexibility to control which users have access to specific GridBase® features. For example, perhaps one persona has access Fee Estimates and Order Management, whereas another persona only has access to Fee Estimates. As another example, a third persona may have access to only Order Management but is not allowed to schedule signings.

Authentication with a TPS for Order Management

No two Title Production Systems (or TPS's) are the same. For some TPS's, GridBase® only needs one "account" (or equivalent credential) to access a given instance of the TPS for a title/settlement agent. For other TPS's (including Resware, for example), each GridBase® user is configured with a corresponding TPS user account. GridBase® is flexibile enough to accomodate mapping each indivudual Encompass user to a corresponding and unique Resware user, for example; while also providing the flexibility to mapping one lender persona (e.g. "Loan Processor") to a single Resware user. The approach used is ultimately determined by both the title/settlement agent and the lender during onboarding.

Authentication Process Diagram





    • Related Articles

    • Automating Encompass Workflows with GridBase

      Encompass is a very flexible and powerful system for automating lenders' workflows. The many points of configuration and flexibility means it can often be challenging to know where to start when configuring your environment as an Encompass admin. ...
    • Configuring Document Type mappings for Encompass

      Understanding Document Mappings When subscribing to Order Management by GridBase® from Encompass, both Lenders and Title Providers can fully establish fully configurable document type mappings to accommodate any kind of workflows built around ...
    • How to enable GridBase in your Encompass environment

      This guide explains how a lender's Encompass administrator can configure their Encompass account to enable the GridBase® service for the first time. Getting Started To begin, open your web browser and navigate to the Encompass portal (LO Connect). At ...
    • Creating a fee estimate in Encompass using GridBase

      This guide explains how an Encompass user (such as, but not limited to, a Loan Officer, Loan Processor) can create a fee estimate with GridBase®, which populates data directly into the 2015 fee itemization form's fields in your Encompass loan. Before ...
    • How to enable Closing Agent Management by GridBase in your Encompass environment

      This guide explains how a lender's Encompass administrator can configure their Encompass account to enable the GridBase® service for the first time. Getting Started To begin, open your web browser and navigate to the Encompass portal (EPC). At the ...